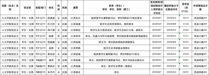
根据共青团中央关于印发《共青团推优入党工作实施办法(试行)》的通知要求,结合学校推优入党工作需要,经人文学院各团支部民主推荐、学院团委审核,段黄蕊等10名同学在2026年春学期团组织推优中被确定为党的发展对象,现将名单公示如下:

公示时间:2026年4月8日—2026年4月14日。公示期内,如对公示对象有需要反映的情况,可以通过来信、来电、来访等形式向人文学院团委反映。
联系电话:0515-88298220
地 址:江苏省盐城市希望大道中路1号盐城工学院仁和楼A313办公室
人文社会科学学院团委
2026年4月8日